365英国上市公司(CHN-VIP认证)官网|Official Website
首页
关于我们
专业设置
法学
新闻学
网络与新媒体
学前教育
汉语言文学
教学科研
教学改革
教师风采
科研学术
实践教学
产教融合
党团建设
365VIP英国上市官网党委
团委员工会
人才招聘
招生信息
就业信息
创新创业
校语委办公室
普通话推广
普通话测试
规范汉字推广
法制办公室
部门简介
365VIP英国上市官网新闻
规章制度
依法治校
普法宣传
下载专区
双带头工作
政策文件
教师风采
党建与教研
微党课
联系我们
信息公开
办事指南
资源下载
书记信箱
联系我们
首页
>
公告
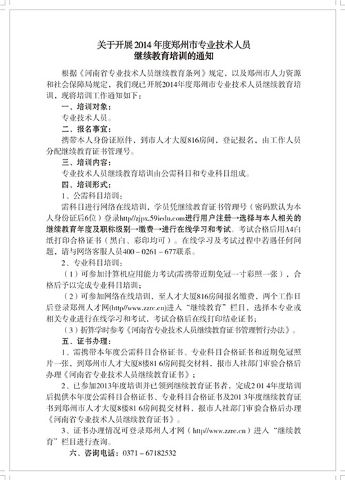
关于开展2014年度郑州市专业技术人员继续教育培训的通知
发布时间:2014-06-13 浏览次数:次 作者:郝艳海 复审: 终审: 来源:文法系
上一篇:
热烈欢迎2014级新同学
下一篇:
文法学系面向全院开设选修课
Copyright© 365英国上市公司(CHN-VIP认证)官网|Official Website 版权所有 All Rights Reserved
地址:河南省郑州新郑龙湖镇文昌路1号 邮编:451191
招生咨询电话: 李老师 0371--62436366 郑老师 0371--62436225